从技术带头人到阶下囚,3名高管偷卖氯化法核心技术,获7年刑期+3200万罚金,还面临龙佰集团维权13亿的索赔反击,涉案企业由于“克隆生产线”,160亿项目陷绝境。
判决落槌:3 名前高管领千万罚金 7 年重刑
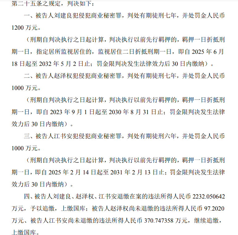
2025年11月6日,龙佰集团的一则公告为持续三年的 “技术窃密案” 画上刑事阶段的句点——云南省楚雄州中院一审判决显示,前高管刘建良、赵泽权因侵犯商业秘密罪获刑7年,江书安获刑6年,三人合计罚金达3200万元,已追缴违法所得超2200万元。
整个化工圈都清楚:这场判决不仅是龙佰集团一家企业的胜利,更是中国钛白粉行业 “卡脖子” 技术保卫战的标志性节点。
被窃走的并非普通技术。回溯至2007年,云南新立公司斥资2000万美元从德国钛康公司引进 “大型氯化法钛白粉生产工艺技术”,后续又投入27.17亿元完成工业化落地。
在钛白粉行业,氯化法工艺堪称 “皇冠上的明珠”—— 相比污染重、能耗高的传统硫酸法,其产品纯度可达99.5%以上,且 “三废” 排放量减少60%,长期被科慕、亨斯迈等海外巨头垄断。
龙佰集团2019年以8.29亿元收购云南新立后,更整合资源累计投入超100 亿元,将该技术升级为包含280余项**的核心体系,支撑起其全球151万吨钛白粉产能的 “一哥” 地位。
“这相当于把茅台的酿酒秘方抄了去。” 一位行业分析师直言。而亲手送出秘方的,正是技术的守护者 —— 刘建良曾任云南新立董事长,是云南省认定的 “氯化钛白技术创新团队” 带头人,江书安、赵泽权则是核心技术骨干,三人手握全套技术资料的访问权限。
泄密始末:收购窗口期的暗箱操作
2019年5月,龙佰集团完成对云南新立的收购,这场行业整合本是技术升级的契机,却成了泄密的 “时间裂缝”。
法院审理查明,就在股权交割的关键期,刘建良三人已暗中复制全套技术资料,甚至用加密硬盘存储核心工艺参数,在离职前完成了 “技术搬家”。
同年上半年,刘建良主动联络河北燕钢集团,抛出 “技术换收益” 的诱饵。彼时河北燕钢正计划投资160亿元建设百万吨级氯化法钛白粉项目(最初宣称120亿元),作为河北省重点工程,其一期37.85亿元投资已落地曹妃甸园区,却卡在核心技术关。双方迅速达成协议:刘建良团队提供全套技术,换取3000万元酬劳及投产后 3% 的利润分成,收益按 4:3:3 的比例分配。
为掩盖痕迹,江书安、赵泽权于2019年7月 “跳槽” 至河北燕钢关联企业,将技术资料进行 “脱敏处理”—— 抹除德国钛康与云南新立的标识,将 “专有设备” 改为 “非标设备”,却保留了关键的尺寸参数与工艺曲线。在他们的指导下,河北吉诚公司于 2019年12月启动9种核心设备制造,2021年11月完成安装,一条 “克隆生产线” 即将成型。
截至案发,河北燕钢已支付2700万元酬劳,刘建良分得1080万元,江、赵各得 810万元。但这场 “技术移植” 终因工艺缺陷暴露——2022 年,龙佰集团在行业交流中发现河北燕钢项目的设备布局与自家高度吻合,随即展开内部核查,尘封三年的泄密案才浮出水面。
司法交锋:刑事重判民事追责震慑行业
2022年11月,云南新立向公安机关报案,案件迅速升级为刑事案件。
2025年5月庭审现场,控辩双方围绕 “技术是否构成商业秘密” 展开激烈交锋。公诉机关出具的证据链堪称完整:既有三人签署的保密协议、公司服务器的访问日志,也有河北吉诚设备图纸与云南新立资料的比对报告,甚至包括刘建良与燕钢高管的通话录音。
法庭最终认定,三人的行为属于 “情节特别严重”—— 不仅造成龙佰集团潜在市场损失超10亿元,更直接威胁国内氯化法技术的自主化成果。
依据《刑法》第二百一十九条,结合退赃情况(刘建良全额退缴1080万元,赵、江部分退缴),作出了差异化判决。
值得注意的是,涉案人员堪振华、刘福东已潜逃,公安机关的悬赏通缉仍在进行中。
刑事判决落地的同时,龙佰集团发起的13.11亿元民事索赔已在云南省高院立案。这笔索赔相当于其2025年上半年净利润的近一倍,涵盖技术研发成本、市场份额损失及维权开支。
而此前河北燕钢旗下吉诚公司曾以 “确认不侵害知识产权” 为由反诉,涉案金额仅50万元,被业内戏称为 “用牙签怼菜刀”。
“刑事判决为民事追责奠定了关键基础。” 知识产权律师指出,若民事判决支持全额索赔,河北燕钢的百万吨项目或将面临设备拆除、技术整改的绝境——其已投产的16万吨前端工序,核心设备完全依赖窃密技术搭建。
行业震动:技术保卫战背后的生存焦虑
这场泄密案暴露出的,是中国化工行业 “研发难、守密更难” 的普遍困境。
龙佰集团的业绩曲线更凸显了技术的战略价值:2021年至2024年,其归母净利润从46.76亿元降至21.69亿元,2025年前三季度净利润同比再降34.68%,核心原因便是钛白粉价格下滑导致毛利率收窄。在这样的背景下,核心技术成了抵御市场风险的 “压舱石”,泄密无疑是雪上加霜。
对河北燕钢而言,160亿元项目正陷入进退两难的境地。据河北日报2024年的报道,其一期项目已实现高钛渣工序投产,但氯化法核心环节因技术争议迟迟无法开机。若民事判决认定侵权,其不仅要支付巨额赔偿,更可能被禁止使用相关技术,前期投资将面临打水漂的风险。
更深远的影响在于行业规则的重塑。“以前跳槽带点技术资料不算新鲜事,现在没人敢碰红线了。” 一位钛白粉企业高管坦言。龙佰案的判决树立了新标杆:对于 “卡脖子” 技术,司法机关不仅追究刑事责任,更通过高额民事赔偿形成震慑。多家企业已跟风升级保密措施 —— 从图纸加密、离职审计到竞业限制,技术保护的 “防火墙” 正在筑牢。
目前,河北燕钢尚未对判决作出公开回应,其百万吨项目的未来、13亿索赔的最终结果,仍悬而未决。
但可以确定的是,这场横跨刑事与民事的知识产权大战,已为 2025 年的中国化工行业刻下了深刻的注脚:技术创新的果实,容不得半点窃取。

电话:19878083271
邮箱:1659356513@qq.com
地址:佛山市顺德区容桂街道容里社区建丰路7号A座501
微信公众号
