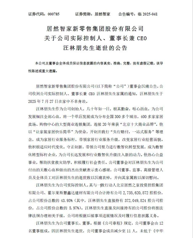
7 月 28 日晚间,居然智家发布公告,公司实际控制人、董事长兼 CEO 汪林朋于 7 月 27 日在家中不幸身故。这是继53岁的靓家居曾育周跳楼自杀后 ,又一家装圈大佬意外出事。
消息一出,震惊整个家居行业,也引发了资本市场的强烈反应。这一事件距离汪林朋结束留置、重返岗位仅过去五天,诸多谜团尚待解开。
今年 4 月 18 日,居然智家公告,汪林朋被武汉市江汉区监察委实施留置,消息传来,资本市场迅速做出反应,公司股价经历了十余天的震荡下行,市值蒸发 55.42 亿元。在接下来的三个月里,汪林朋的命运始终牵动着行业内外的神经。
7 月 23 日,转机出现,居然智家发布公告称,收到汪林朋家属转来的《变更留置通知书》,汪林朋的留置措施被解除,变更为责令候查,且已回到工作岗位正常履职。这本被视为公司重回正轨的积极信号,市场也对汪林朋后续带领居然智家走出困境寄予厚望。
然而,仅仅五天后,7 月 28 日晚间的一则公告,再次将居然智家推到了风口浪尖。汪林朋的意外离世,让公司和行业都陷入了巨大的不确定性之中。居然智家股价大幅波动,投资者们纷纷对公司未来的走向表示担忧。
公开资料显示,汪林朋出生于 1968 年,拥有硕士研究生学历和中级会计师职称。1990 年,他从北京工商大学会计系毕业后,进入原国家商业部从事财会工作,之后又先后任职于中商企业集团公司、全国华联商厦联合有限责任公司,在财务领域积累了丰富的经验。
2001 年,对于汪林朋而言是人生的重大转折点,他加入居然之家体系,出任北京居然之家投资控股集团有限公司总裁。彼时的居然之家,在行业内虽有一定基础,但面临着激烈的市场竞争。汪林朋凭借敏锐的商业洞察力和果断的决策力,开启了一系列大刀阔斧的改革。他率先推出 “先行赔付” 服务承诺,解决了消费者在家居购物中的后顾之忧,为居然之家树立了良好的品牌形象,也开创了家居行业服务升级的先河。
此后,在汪林朋的主导下,居然之家的发展步伐不断加快。2003 年,公司成立了装饰公司、建材超市、连锁分店等,构建起设计、装修、家具建材销售等一体化的直营加连锁商业模式,业务版图逐渐扩张。2016 年,居然之家完成第二次 MBO 改制,汪林朋通过中天基业将分散的股权收归囊中,成为公司实际控制人,进一步巩固了他在公司的领导地位,也为居然之家后续的资本运作和战略布局奠定了基础。
2019 年 12 月,居然之家借壳武汉中商成功登陆 A 股,交易作价 356.5 亿元,上演了 “蛇吞象” 的资本传奇。上市当日,居然之家市值一度涨至 630 亿元,汪林朋账面身家达到 368 亿元,跃升为湖北首富,迎来了个人事业和公司发展的高光时刻。此后,他积极推动公司的数智化转型,2024 年 12 月公司更名为 “居然智家”,彰显了其在智能家居领域的战略决心。
近年来,家居行业面临着前所未有的挑战,房地产下行的连锁反应从上游传导至下游家居建材领域,需求萎缩成为高悬头顶的达摩克利斯之剑。居然智家作为行业头部企业,也难以独善其身,业绩承压明显。
2024 年业绩快报显示,公司营业收入 129.66 亿元,较上年同期下降 4.04%;归属于上市公司股东的净利润为 7.69 亿元,同比下降 40.83%。进入 2025 年,一季度营收虽有 33.12 亿元,同比增长 5.58%,但归母净利润仅 2.12 亿元,同比下滑 39.39%。公司解释业绩变动主要受国内经济形势波动、房地产市场周期性影响,家居建材市场存量竞争加剧,且为支持商户给予部分租金及管理费减免,导致租赁及管理业务收入阶段性下滑。
与此同时,公司现金流也面临严峻考验。截至 2024 年 9 月末,公司账上现金仅 20.82 亿元,而一年内到期的非流动负债和短期借款合计约 47 亿元。为缓解资金压力,2024 年 1 月,汪林朋引入战投,将 10% 的居然智家股份转让给北京国资委控股的金隅集团,总价 22.42 亿元,但这也只是杯水车薪。
在业绩下滑的压力下,转型成为居然智家求生存、谋发展的必然选择。汪林朋力主数智化转型,积极布局智能家居领域,先后完成 “洞窝”“居然设计家” 和 “居然智慧家” 三大家居产业数智化平台的建设。他还亲自直播出镜为公司站台,打造个人直播 IP 栏目 “老汪不躺平”,试图通过创新营销模式和拓展业务边界,为公司找到新的增长点。然而,转型之路充满荆棘,投入大、周期长,目前新业务尚未能有效扭转公司业绩下滑的局面,“旧业务下滑、新业务失血” 的困境依然存在。
汪林朋的骤然离世,无疑给正在艰难转型的居然智家蒙上了一层厚重的阴影。公司在公告中表示,已推举董事、执行总裁王宁暂代多项职责,董事会、监事会和高级管理人员均正常履职,经营情况一切正常。但市场对公司未来的发展仍充满疑虑,在行业寒冬尚未过去、转型尚未成功的关键时刻,居然智家将何去何从,成为摆在所有人面前的一道难题。

电话:19878083271
邮箱:1659356513@qq.com
地址:佛山市顺德区容桂街道容里社区建丰路7号A座501
微信公众号
