对于上市公司同德化工(002360.SZ)来说,11月的公告打印机大概没歇过——不是在发诉讼进展,就是在准备发诉讼进展的路上。
11月29日最新一集“债务剧场”里,法院刚给它的全资子公司同德科创判了笔“零花钱”:欠青岛华通租赁的8591万元租金加违约金,赶紧给人家结一下。
千万别以为这是独幕剧,华通租赁只是“催债天团”里先拿到判决书的幸运儿。浙江浙银金租、海通恒信租赁这些名字,都在同德化工的“债务联络簿”上排着号。
这场债务大戏的“名场面”,得算11月12日那纸《限制消费令》。
法院明明白白写着,因为欠浙银金租的钱没还,同德化工和它两家子公司的法定代表人、实际控制人,不能坐飞机头等舱、不能住星级酒店,连子女读高收费私立学校都不行。
结果公司反手就发声明:“经营正常,未受影响”。大概是老板的私人飞机不影响生产线转圈圈,毕竟限制的是“高消费”,不是“正常发工资”。
追溯起来,浙银金租这笔债还挺有“戏剧性”。2024年3月,同德科创先找远东租赁签了《售后回租赁合同》,同德化工拍胸脯做担保。后来浙银金租接手了这笔生意,成了新债主,同德家父子俩都点头说“认账”。结果到2025年3月,一句“流动资金紧张”就把账拖了下来。法院出面调解,连同德爆破都被拉来当连带责任人,结果还是没下文——这波操作,属实是把“赖账”玩成了“拉锯战”。
光浙银金租这一家,法院就下了两份执行裁定,本金加起来快9000万,还不算利息和滞纳金。而根据企业预警通的数据,同德化工手里攥着11笔租赁融资,涉及远东、平安、海通等一堆租赁公司,堪称“把租赁公司得罪了个遍”。
有趣的是,同德化工官网写着主营民用炸药研发生产,听起来是“硬通货”生意,三季报却惨不忍睹:营收降了20.53%,净利润亏了近千万,扣非净利润更是亏了2400多万。一边是炸药生意“哑火”,一边是欠着3亿多逾期金额不还,也难怪租赁公司们集体翻脸。
当然,同德化工也不是没找“靠山”。忻州市政府都出面组织专题会议,让银行别抽贷,还成立了“债权人委员会”,要求银行“保存量、扩增量、不抽贷”,帮它纾困。这操作像极了家长出面给闯祸的孩子收拾烂摊子,可惜“家长”的话,租赁公司们未必全听——毕竟谁的钱都不是大风刮来的。
现在的同德科创,已经被平安租赁送进了“失信被执行人名单”,1154.3万元的欠款没还,成了“老赖”。海通租赁更狠,直接带着5500多万的账单把它告上法庭,10月17日已经开了庭;长江联合金租也不甘落后,刚拿到一审判决,要求同德科创还7294万租金加利息,同德化工照样要连带清偿。
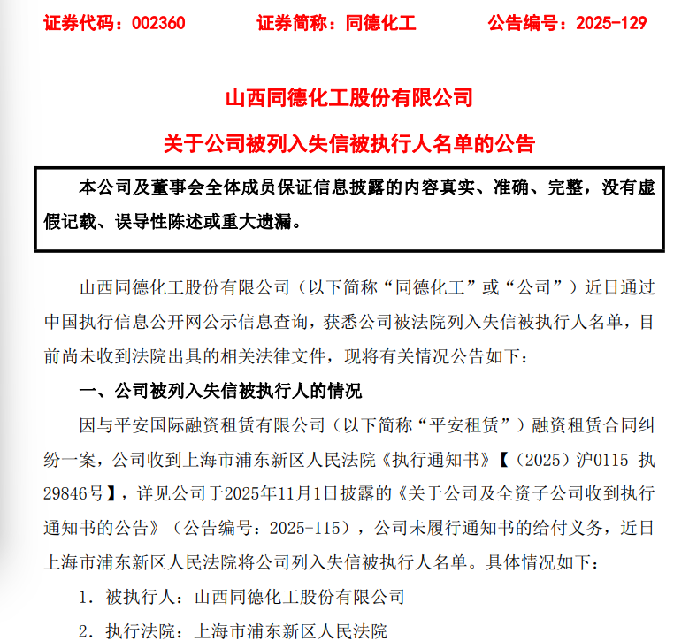
从4月开始欠第一笔租金,到11月被多家公司追着告,同德化工的债务“连续剧”已经更新了大半年。当前,公司又被列入失信被执行人名单。
目前来看,逾期账单还在累加,法院传票还在寄送”。
下一集预告:不知道哪家租赁公司会成为下一个拿到判决书的“主角”,而同德化工的“流动资金”,又能撑到第几集。
信息来源:同德化工公告

电话:19878083271
邮箱:1659356513@qq.com
地址:佛山市顺德区容桂街道容里社区建丰路7号A座501
微信公众号
