10月22日,在这同一天,上市建材家居企业都怎么了?
虹嘉工业涂料有限公司发生两项关键变动:地址与高管同日调整。
一是总部地址迁移:从 “天津自贸试验区(东疆保税港区)亚洲路 6975 号金融贸易中心南区1-1-1409” 变更为 “浙江省杭州市建德市下涯镇马目路 11号”,与2023年4月揭牌的研发中心所在地形成呼应。
二是高管团队调整:张志伟接替高丽出任总经理,高丽转任董事;王晨晨接任郭承坤的财务负责人职务,郭承坤与熊俊退出,同时新增周均来为主要成员。
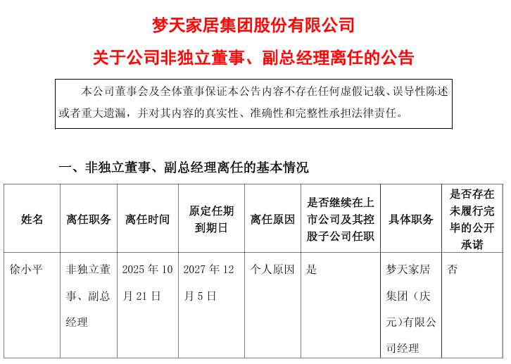
虹嘉涂料由东方雨虹于2022年6月出资5亿元设立,后注册资本减至5000万元,是东方雨虹依托防水主业优势向工业涂料领域延伸的核心平台,秉持 “产业报国、服务利民” 理念,聚焦研发、生产与销售。目前已完成基础设施、桥梁防护、石油化工、能源工业四大领域布局,产品覆盖水工业、海工装备等新兴场景。 无独有偶。10月22日,亚士创能独立董事张旭光,因商业合作丧失独立性辞职,高级管理人员沈刚辞去副总经理职务后留任营销中心负责人。 10月22日消息,梦天家居集团发布公告称,公司董事兼副总经理徐小平因个人原因辞去相关职务。根据公告披露,徐小平的辞职报告已于2025年10月21日正式生效。 10月22日,菲林格尔家居发布关于财务总监离任暨聘任财务总监的公告称,公司董事会收到财务总监朱永红的书面辞职报告,因工作调整,朱永红不再担任公司财务总监职务,辞职后具体工作由公司另行安排。 综合企查查、亚士/梦天家居/菲林格尔公告

电话:19878083271
邮箱:1659356513@qq.com
地址:佛山市顺德区容桂街道容里社区建丰路7号A座501
微信公众号
